doi: 10.56294/nds2024132
ORIGINAL
Mobile application for planning and monitoring healthy eating habits with artificial intelligence and augmented reality
Aplicación móvil de planificación y seguimiento de hábitos alimenticios saludables con inteligencia artificial y realidad aumentada
María Julieta Rabozzi Orelo1
1Universidad Siglo 21, Ingeniería en software. Córdoba, Argentina.
Citar como: Rabozzi Orelo MJ. Mobile application for planning and monitoring healthy eating habits with artificial intelligence and augmented reality. Nursing Depths Series. 2024; 3:132. https://doi.org/10.56294/nds2024132
Enviado: 28-06-2023 Revisado: 26-09-2023 Aceptado: 06-01-2024 Publicado: 07-01-2024
Editor: Dra.
Mileydis
Cruz Quevedo ![]()
ABSTRACT
Staying healthy in today’s world can be a considerable challenge due to the difficulty of accessing personalized meal plans, the lack of tools for habit tracking, and the limited availability of information about the foods we consume. Although technology has advanced significantly, there is no platform that combines nutritional plans comparable to those designed by a professional nutritionist with detailed information about consumed foods and tools that facilitate evaluating the user’s progress. For this reason, a mobile application was developed to provide meal plans generated by artificial intelligence, based on the Dietary Guidelines for the Argentine Population. This application adapts to each user’s dietary preferences, personal data, and objectives, featuring functionalities such as food scanning and a section where users can track their progress. This project was developed thanks to the knowledge acquired during the Software Engineering program, encompassing stages such as identifying and analyzing the problem and designing a proposal that incorporates transformative technologies like artificial intelligence and augmented reality, reflecting the integration of technical and analytical skills from the conception of the idea to the implementation of the system.
Keywords: Dietary Planning; Artificial Intelligence; Augmented Reality; Healthy Habits; Mobile Application.
RESUMEN
Mantenerse saludable en la actualidad puede ser un desafío considerable, debido a la dificultad de acceder a planes alimenticios personalizados, falta de herramientas para seguimiento de hábitos y la limitada disponibilidad de información sobre los alimentos que consumimos. Aunque la tecnología ha avanzado significativamente, no existe una plataforma que combine planes nutricionales comparables a los diseñados por un nutricionista profesional, con información detallada sobre alimentos consumidos y herramientas que faciliten evaluar el progreso del usuario. Por ello, se desarrolló una aplicación móvil que ofrece planes alimenticios generados mediante inteligencia artificial que se fundamentan en las Guías Alimentarias para la Población Argentina. Esta se adapta a las preferencias alimenticias, datos personales y objetivos de cada usuario, contando con la funcionalidad de escanear alimentos y un apartado donde el usuario puede observar su progreso. Este proyecto fue desarrollado gracias a los conocimientos adquiridos durante la carrera de Ingeniería en Software, atravesando etapas como la identificación y análisis de la problemática, y el diseño de una propuesta que incorpora tecnologías transformadoras como la inteligencia artificial y realidad aumentada, reflejando la integración de competencias técnicas y analíticas, desde la concepción de la idea hasta la implementación del sistema.
Palabras clave: Planificación Alimentaria; Inteligencia Artificial; Realidad Aumentada; Hábitos Saludables; Aplicación Móvil.
INTRODUCCIÓN
Es común que la organización y planificación de comidas no reciba la atención necesaria. Sin embargo, la Comisión Honoraria para la Salud Cardiovascular(1) expresó que “ciertos hábitos alimentarios y algunos componentes de los alimentos y productos que consumimos aumentan el riesgo de desarrollar enfermedades como diabetes, hipertensión, enfermedades cardiovasculares, cáncer, exceso de peso, colesterol elevado, entre otros”. Ante esto, un plan alimenticio adquiere especial relevancia, ya que resulta fundamental para el cuidado de la salud. Sin embargo, no todas las personas tuvieron acceso a uno, y comprometerse a largo plazo con un plan puede ser complicado, lo que lleva a una pérdida de constancia. Además, la mayoría de las veces, las personas no contaban con suficiente información sobre lo que consumen.
Debido a esta problemática, surgió la necesidad de desarrollar una aplicación de organización de la alimentación, diseñada para seguir lineamientos de las Guías Alimentarias para la Población Argentina. Esta aplicación permite a los usuarios registrar datos como edad, medidas y objetivos, y recibir planes alimentarios adecuados. Además, cuenta con la funcionalidad de escanear alimentos para recibir información nutricional y registrar el consumo diario, para posteriormente evaluar su progreso, fomentando el compromiso de mantener buenos hábitos.
El presente trabajo se desarrolló en la Provincia de Córdoba, Argentina, y tuvo como objetivo facilitar el cuidado de los hábitos alimentarios de las personas de la región.
Antecedentes
Según cifras de la Organización Mundial de la Salud (OMS), entre 1975 y 2016 la prevalencia mundial de la obesidad se ha casi triplicado, afectando tanto a adultos como a niños y adolescentes.(2) En respuesta a esta problemática, la tecnología ha comenzado a desempeñar un papel crucial en la promoción de un estilo de vida más saludable y equilibrado.
En la actualidad, diversas aplicaciones combinan tecnología y salud para simplificar la vida de las personas. Un ejemplo de esto es El CoCo, una aplicación que permite escanear productos de supermercado, brindando información detallada para realizar compras más conscientes y saludables. De manera similar, MyFitnessPal(3) se centra en el seguimiento de la salud y el estado físico, ofreciendo un contador de calorías y registro de actividad física para sus usuarios.
Otra aplicación destacada es Fitia, que proporciona planes alimentarios personalizados basados en las necesidades y objetivos del usuario, como la pérdida de peso, el mantenimiento o el aumento de masa muscular. Fitia calcula las calorías necesarias y sugiere combinaciones de alimentos, facilitando a los usuarios el seguimiento de su dieta y objetivos nutricionales.
Estas aplicaciones demuestran cómo la tecnología puede ser una herramienta valiosa para abordar problemas de salud relacionados con la nutrición, haciendo más accesible la información y mejorando la adherencia a un plan alimentario personalizado. Sin embargo, persiste la necesidad de soluciones más integradas que combinen distintas tecnologías para ofrecer una experiencia aún más completa.
¿Cómo puede una aplicación móvil, basada en inteligencia artificial y realidad aumentada, contribuir a mejorar la organización de la alimentación y promover hábitos alimentarios saludables en la población de Córdoba, Argentina?
Objetivo
Desarrollar una aplicación para móvil que provea planes alimenticios saludables utilizando Inteligencia Artificial entrenada, en base a datos del usuario como medidas, objetivos y preferencias personales, con la funcionalidad de escanear alimentos utilizando Realidad Aumentada para promover una alimentación consiente y la posibilidad de observar un progreso semanal luego de realizar seguimientos diarios donde el usuario pueda marcar su cumplimiento.
MÉTODO
El desarrollo del proyecto se realiza bajo la metodología ágil Scrum para facilitar su organización con Sprint de 2 semanas, y el Software Trello. Según Redacción APD (2024) “En este método de trabajo lo que se pretende es alcanzar el mejor resultado de un proyecto determinado.”
Herramientas Utilizadas
El desarrollo de la aplicación móvil se llevó a cabo utilizando SwiftUI como framework principal, permitiendo la construcción de interfaces de usuario modernas y adaptativas de forma declarativa, lo que simplifica el proceso de desarrollo y mejora la experiencia del usuario.(4) Para la organización de la lógica de la aplicación, se empleó la arquitectura MVVM (Model-View-ViewModel), que facilita la separación entre la interfaz de usuario y la lógica de negocio, asegurando un código más modular y mantenible.(5)
En el backend, se utilizó Node.js, una plataforma de JavaScript que ofrece un entorno eficiente para la creación de servidores. Gracias a su capacidad para manejar múltiples solicitudes de forma simultánea, se logró una integración fluida con los servicios de inteligencia artificial y realidad aumentada, aspectos esenciales del proyecto.(6) Además, la base de datos MongoDB fue elegida por su naturaleza NoSQL, permitiendo almacenar grandes volúmenes de datos en un formato de documento similar a JSON. Esto facilita la gestión de los datos de usuarios, planes alimentarios y registros de consumo, ofreciendo una estructura flexible y escalable.(7)
El uso de SwiftUI junto a la arquitectura MVVM permitió que la interfaz se actualizara automáticamente con los datos gestionados desde el backend, proporcionando una experiencia fluida y eficiente al usuario. La comunicación entre la aplicación móvil y el servidor desarrollado en Node.js aseguró la actualización constante de los datos, mientras que MongoDB se encargó de almacenar toda la información necesaria de forma rápida y accesible.
Recolección de datos
La recolección de datos para este proyecto se lleva a cabo mediante dos técnicas:
1. Observación: se realizaron observaciones a familiares, amigos y conocidos para identificar cómo gestionan sus hábitos alimentarios, las dificultades que enfrentan, y cómo interactúan con las herramientas tecnológicas para la planificación de su dieta.
2. Revisión de documentación: se analizaron las Guías Alimentarias para la Población Argentina, con el fin de fundamentar las características de la aplicación y asegurar que las recomendaciones estén alineadas con estándares nutricionales oficiales.
Planificación de Actividades
A continuación, se muestra un diagrama de Gantt, en el cual se visualiza cómo se organizaron y distribuyeron los tiempos del proyecto.

Figura 1. Diagrama de Gantt
Relevamiento
Relevamiento Estructural
Por tratarse de un proyecto dirigido a personas que buscan mejorar sus hábitos alimenticios, no hay localización geográfica específica para el mismo, ya que depende del lugar donde interactúan los actores principales: pacientes y nutricionistas. Estos actores suelen encontrarse en entornos como consultorios privados o clínicos o entornos virtuales. Se pudo relevar que, además la comunicación entre paciente y nutricionista presencial, también se utilizan herramientas como plataformas de videollamadas, mensajería instantánea para resolver dudas o Correos electrónicos para compartir planes alimenticios o recetas.
Relevamiento Funcional
Una vez analizados los datos recolectados a través de observación, se concluye que actualmente no se utiliza una estructura formal para los procesos funcionales relacionados con la mejora de los hábitos alimenticios. Por ello, este relevamiento se basa en las personas que enfrentan dificultades para mejorar su alimentación y en los agentes que los rodean, tales como:
· Nutricionistas: profesionales que proporcionan planes alimenticios personalizados y monitorean el progreso de los pacientes generalmente en consultas mensuales.
· Pacientes: personas que buscan orientación nutricional, pero que, a menudo, enfrentan barreras para mantener la constancia en los planes recomendados.
A continuación, se detallan los procesos relevados:
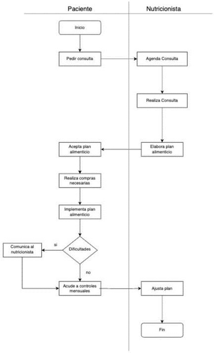
Proceso: Visita al Nutricionista
Roles Involucrados: Nutricionista, Paciente. Pasos:
1. Búsqueda y programación de la cita: el paciente busca un nutricionista y agenda una consulta (presencial o remota).
2. Consulta inicial: el nutricionista realiza una entrevista para recopilar datos como peso, altura, índice de masa y medidas corporales.
3. Diseño del plan alimenticio: el nutricionista elabora un plan personalizado considerando las necesidades calóricas, preferencias alimenticias y metas del paciente.
4. Seguimiento: el paciente implementa el plan y asiste a consultas periódicas (generalmente mensuales) para evaluar el progreso.
5. El nutricionista ajusta el plan según los resultados y dificultades reportadas.
Proceso: implementación del Plan Alimenticio
Roles Involucrados: Paciente, Nutricionista (indirectamente). Pasos:
1. Revisión del plan alimenticio: El paciente estudia las indicaciones proporcionadas por el nutricionista.
2. El paciente realiza las compras de los alimentos necesarios.
3. Comunicación de dificultades: Si el paciente encuentra barreras para seguir el plan, comunica estas dificultades al nutricionista en la consulta de seguimiento.
Proceso de Negocios
A continuación, se muestra cómo se llevarán a cabo los procesos en el sistema.

Figura 2. Flujograma del proceso de atención nutricionista
RESULTADOS Y DISCUSIÓN
Diagnóstico


Figura 3. Problemas y causas del diagnóstico

Figure 4. Problemas y causas del diagnóstico
Propuesta
Se desarrolló una aplicación móvil integral de planificación y seguimiento de hábitos alimenticios que abordó las problemáticas identificadas, con el objetivo de proporcionar a los usuarios planes alimentarios personalizados, facilitar el acceso a información nutricional clara mediante escaneo de alimentos en tiempo real con realidad aumentada, y garantizar un seguimiento continuo de sus hábitos alimenticios.
Las características clave del sistema incluyeron:
1. Automatización de planes alimentarios personalizados: se implementó un algoritmo basado en inteligencia artificial que generó planes alimentarios adaptados a los datos personales y objetivos de cada usuario. Estos planes se ajustaban dinámicamente según el progreso registrado por el usuario.
2. Escaneo de alimentos con RA: la aplicación integró tecnología de realidad aumentada, permitiendo a los usuarios escanear productos alimenticios y recibir información nutricional detallada en tiempo real. Esta información se presentaba de manera comprensible, con recomendaciones claras sobre su consumo.
3. Seguimiento continuo de hábitos alimenticios: la aplicación incorporó un sistema de registro de alimentos consumidos, para fomentar la constancia en el seguimiento del plan.
Esta solución digital resolvió los problemas de accesibilidad, personalización y constancia en los hábitos alimenticios, brindando una herramienta intuitiva, práctica y tecnológicamente avanzada para promover una alimentación saludable y sostenible a lo largo del tiempo.
Objetivos, Límites y Alcances del Prototipo
Objetivo
Desarrollar un prototipo de sistema que permita planificar, seguir y personalizar hábitos alimenticios saludables, a través de la integración de inteligencia artificial y realidad aumentada, proporcionando planes alimentarios personalizados y facilitando el escaneo de alimentos para obtener información nutricional en tiempo real.
Límites
Desde el momento en que el usuario ingresa sus datos personales y establece sus objetivos alimenticios, hasta que se genera un plan alimentario personalizado y se realiza el seguimiento de su progreso a través del registro de alimentos consumidos y el escaneo de productos.
Alcances
Dentro de estos límites, el prototipo cubrirá los siguientes procesos de negocio:
• Ingreso de datos personales y objetivos alimenticios.
• Generación de planes alimentarios personalizados.
• Escaneo de alimentos con realidad aumentada para obtener información nutricional.
• Registro diario de los alimentos consumidos.
• Ajuste dinámico del plan alimenticio basado en el progreso del usuario.
Descripción del Sistema
A continuación, se detalla la descripción del sistema desarrollado para la planificación y seguimiento de hábitos alimenticios mediante una aplicación móvil. Se presenta el Product Backlog, el cual contiene las historias de usuario necesarias para el desarrollo del sistema, cada una de ellas con su prioridad y estimación de esfuerzo (Story Points).
Product Backlog


Figura 5. Product Backlog
Historias de Usuario


Figura 6. Historia de Usuario 1

Figura 7. Historia de Usuario 2


Figura 8. Historia de Usuario 3

Figura 9. Historia de Usuario 4


Figura 10. Historia de Usuario 5

Figura 11. Historia de Usuario 6

Figura 12. Historia de Usuario 7

Figura 13. Historia de Usuario 8

Figura 14. Historia de Usuario 9

Figura 15. Historia de Usuario 10

Figura 16. Historia de Usuario 11

Figura 17. Historia de Usuario 12

Figura 18. Historia de Usuario 13

Figura 19. Historia de Usuario 14

Figura 20. Historia de Usuario 15
Sprint Backlog







Figura 21. Sprint Backlog
Estructura de datos
A continuación, se presenta la estructura de datos del sistema, la cual incluye los diagramas necesarios para representar la organización y gestión de los datos utilizados en el proyecto. Estos son fundamentales para entender cómo se estructura y almacena la información, garantizando que las decisiones de diseño sean consistentes con las necesidades del proyecto.
Diagrama de clases
Dado que el sistema fue desarrollado en Swift, un lenguaje de programación orientado a objetos, se empleó un diagrama de clases para mostrar las características de los objetos y sus relaciones dentro del sistema. Este diagrama permite visualizar cómo se estructuran y relacionan las entidades en el contexto del desarrollo de la aplicación.

Figura 22. Diagrama de Clases
Diagrama de Base de Datos NoSQL
Debido a que se utilizó MongoDB como sistema de gestión de base de datos NoSQL, se incluye un diagrama de base de datos NoSQL. Este diagrama representa la organización de los datos en colecciones y documentos, reflejando la flexibilidad y escalabilidad propias de este tipo de sistemas de almacenamiento no relacional.

Figura 23. Diagrama NoSQL
Prototipos de interfaces de pantallas
El prototipo desarrollado para la aplicación muestra una serie de pantallas que guían al usuario a través de las funciones principales y el flujo de navegación de la herramienta. La experiencia de usuario comienza con una pantalla de bienvenida, donde se opta entre iniciar sesión o crear cuenta.
En el caso de crear cuenta, el usuario atraviesa un onboarding donde se realiza el ingreso de datos, solicitando información básica como edad, género, peso y objetivos alimentarios. Estos datos son fundamentales para personalizar los planes que la aplicación generará, adaptándolos a las necesidades de cada individuo. Luego de estos pasos, se muestra la pantalla de inicio con el plan generado.
En el caso de iniciar sesión, se dirige al usuario directamente a la pantalla de inicio. En esta se visualiza su plan alimenticio además de contar con un Tab Bar para navegar entre las demás pantallas para escanear alimentos, ver perfil y ver progreso.
La función de escanear alimentos está diseñada para que los usuarios puedan obtener información nutricional de los productos que consumen. Desde la pantalla de escaneo, se activa la cámara del dispositivo.
En la sección mi perfil, el usuario puede ver y editar sus datos ingresados en el onboarding.
En la sesión de ver progreso el usuario puede visualizar su avance. A través de gráficos claros y simples, lo que ayuda al usuario a monitorear su progreso y realizar los ajustes necesarios.

Figura 24. Registro e inicio de sesión

Figura 25. Onboarding parte 1

Figura 26. Onboarding parte 2

Figura 27. Inicio

Figura 28. Escaneo de alimentos

Figura 29. Mi perfil

Figura 30. Mi progreso
Diagrama de Arquitectura
En el diagrama de arquitectura se muestra el funcionamiento general de la aplicación móvil de planificación y seguimiento de hábitos alimenticios. La aplicación se descarga desde la AppStore a los dispositivos móviles de los usuarios, permitiéndoles acceder a sus funcionalidades principales, como el registro de datos personales y la creación de planes alimenticios personalizados.
Desde el dispositivo móvil, los usuarios interactúan con la aplicación para enviar solicitudes de datos o actualizaciones, como la consulta de información nutricional mediante el escaneo de alimentos. Estas solicitudes se envían a un servidor, que actúa como intermediario entre la aplicación y la base de datos. El servidor procesa las solicitudes y, si es necesario, realiza consultas a la base de datos, que almacena la información del usuario, planes alimentarios, y registros de consumo.
La comunicación entre el dispositivo móvil, el servidor y la base de datos se realiza a través de internet, asegurando que los datos se mantengan sincronizados y accesibles para los usuarios desde cualquier lugar. Una vez que el servidor procesa la información o realiza una actualización, envía la respuesta de vuelta al dispositivo móvil, permitiendo que el usuario visualice los resultados en tiempo real.

Figura 31. Diagrama de Arquitectura
Seguridad
A continuación, se detallan dos aspectos fundamentales relacionados con la seguridad del sistema: el control de acceso y la política de respaldo de información.
Acceso a la Aplicación
En la siguiente tabla se detallan las políticas de seguridad implementadas para el acceso a la aplicación móvil de planificación alimentaria. Estas políticas tienen como objetivo proteger la información personal de los usuarios y garantizar un acceso seguro a la aplicación.


Figura 32. Tabla de Políticas de acceso a la aplicación
Política de respaldo de información
La política de respaldo de información de la aplicación de planificación alimentaria se desarrolló para proteger y asegurar la disponibilidad continua de los datos de los usuarios. La información, incluyendo datos personales, planes alimentarios y registros de consumo, se almacenó principalmente en la nube mediante MongoDB Atlas, lo que garantizó un acceso rápido y confiable desde cualquier lugar.(8,9)
El respaldo de los datos se realiza diariamente a las 03:00 a.m., un horario en el que se espera una baja actividad de los usuarios, para minimizar cualquier posible interrupción en el servicio. Estos respaldos se almacenan tanto en la nube como en una ubicación local del servidor, lo que proporciona redundancia y facilita la recuperación de datos en caso de pérdida o daño.(10,11)
En cuanto al almacenamiento local, los respaldos se guardan en un directorio seguro del servidor backend configurado con Node.js, protegido mediante cifrado avanzado (AES- 256). Este enfoque asegura que incluso si el sistema local se ve comprometido, los datos estarán protegidos contra accesos no autorizados. Además, cada copia de respaldo tiene una retención de 30 días, después de los cuales se elimina automáticamente para optimizar el uso del espacio de almacenamiento.
Para garantizar la integridad de los respaldos, se realizan verificaciones automáticas de consistencia después de cada proceso de respaldo. En caso de detectar errores, el sistema genera alertas inmediatas al equipo técnico, que puede tomar medidas para corregir el problema y evitar cualquier pérdida de datos.(12)
Este enfoque robusto garantiza la seguridad y disponibilidad de los datos, asegurando que los usuarios puedan confiar en la plataforma para gestionar su alimentación sin interrupciones ni riesgos.
Análisis de Costos
Para representar los costos del proyecto, se consideró el esfuerzo requerido para su ejecución (recursos humanos), los costos de licencias y el equipamiento necesario. Los valores exhibidos, se expresan en pesos argentinos al año 2024.
Costos de desarrollo
En la siguiente tabla, se muestra la remuneración del personal, cuyos valores fueron obtenidos de la página de Honorarios Recomendados | Actualizados por índice IPIM.(8)

Figura 33. Tabla de Costos de Desarrollo
Análisis de costos operativos
A continuación, se presentan los costos operativos, teniendo en cuenta los recursos necesarios para garantizar el funcionamiento del sistema, inversiones iniciales y gastos mensuales.

Figura 34. Tabla de Costos Operativos
Resumen

Figura 35. Tabla de Resumen
El costo total inicial que implica la compra de todo el hardware es de $3 700 000, mientras que el costo recurrente mensual es de $3500. Esta inversión inicial permite al proyecto contar con la infraestructura necesaria desde el principio, con menores costos operativos a largo plazo
Análisis de Riesgos
En la siguiente tabla se detallan los riesgos identificados que afectan al proyecto. A continuación, se muestra la matriz de riesgos posibles del proyecto.

Figura 36. Riesgos identificados
Una vez identificados los riesgos que inciden en el proyecto, se realiza un análisis del impacto de estos mediane una matriz de riesgo.

Figura 37. Matriz de riesgo
Al aplicar la matriz de riesgo a los riegos identificados, se obtiene la exposición al riesgo.

Figura 38. Riesgos identificados
Utilizando los valores obtenidos de exposición de riesgo y aplicando principio de Pareto, es posible identificar y diferenciar cuáles son los pocos riesgos vitales de los muchos riesgos triviales.

Figura 39. Diagrama de Pareto
A Continuación, se muestra el plan de contingencia en base a los riesgos plasmados en la matriz de riesgos.

Figura 40. Plan de Contingencia
CONCLUSIONES
El proyecto de la fue desarrollado con el objetivo de brindar a los usuarios una herramienta que facilite la adopción de hábitos alimenticios saludables, utilizando inteligencia artificial para la personalización de planes alimentarios y realidad aumentada para el escaneo de alimentos. La motivación principal para llevar a cabo este proyecto fue la necesidad de proporcionar una solución accesible y efectiva para quienes desean mejorar su alimentación, pero enfrentan dificultades para seguir un plan debido a la falta de información y apoyo continuo.
A lo largo del desarrollo, se lograron alcanzar los objetivos planteados: se diseñó y programó una aplicación que permite a los usuarios registrar sus datos, recibir planes personalizados y realizar un seguimiento de su progreso mediante el registro diario de alimentos y la obtención de información nutricional en tiempo real.
Este proyecto no solo me permitió aplicar y profundizar conocimientos adquiridos durante la carrera, como el desarrollo de aplicaciones móviles y la integración de tecnologías avanzadas, sino que también me brindó la oportunidad de mejorar mis habilidades en gestión de proyectos y trabajo en equipo. Personalmente, el proceso fue enriquecedor, ya que me exigió superar mis propios límites y adquirir nuevas competencias técnicas y de análisis, lo cual me llena de satisfacción y me prepara mejor para enfrentar futuros desafíos profesionales.
REFERENCIAS BIBLIOGRÁFICAS
1. Comisión Honoraria para la Salud Cardiovascular. Comisión Honoraria para la Salud Cardiovascular; s.f. https://www.cardio.com.uy
2. Organización Mundial de la Salud. WHO.int; 2017. https://www.who.int
3. MyFitnessPal. MyFitnessPal; s.f. https://www.myfitnesspal.com
4. Apple Developer. SwiftUI documentation. Apple Developer; s.f. https://developer.apple.com/documentation/swiftui
5. SwiftBeta. SwiftBeta; 2023. https://www.swiftbeta.com
6. Node.js. About Node.js. Node.js; s.f. https://nodejs.org/en/about
7. IBM. IBM Documentation. IBM; s.f. https://www.ibm.com/docs/en
8. Honorarios Recomendados. Honorariosprofesionales.com; 2024. https://www.honorariosprofesionales.com
9. Universidad Valle del Grijalva. Universidad Valle del Grijalva; s.f. https://www.uvg.edu.mx
10. Organización Mundial de la Salud. WHO.int; 2024. https://www.who.int
11. MongoDB. MongoDB Pricing. MongoDB Inc.; s.f. https://www.mongodb.com/pricing
12. Fernández AA. Alimentación consciente: principios y prácticas. Revista de Nutrición Integral. 2022.
FINANCIACIÓN
Ninguna.
CONFLICTO DE INTERESES
Los autores declaran que no existe conflicto de intereses.
CONTRIBUCIÓN DE AUTORÍA
Conceptualización: María Julieta Rabozzi Orelo.
Curación de datos: María Julieta Rabozzi Orelo.
Análisis formal: María Julieta Rabozzi Orelo.
Investigación: María Julieta Rabozzi Orelo.
Metodología: María Julieta Rabozzi Orelo.
Administración del proyecto: María Julieta Rabozzi Orelo.
Recursos: María Julieta Rabozzi Orelo.
Software: María Julieta Rabozzi Orelo.
Supervisión: María Julieta Rabozzi Orelo.
Validación: María Julieta Rabozzi Orelo.
Visualización: María Julieta Rabozzi Orelo.
Redacción – borrador original: María Julieta Rabozzi Orelo.
Redacción – revisión y edición: María Julieta Rabozzi Orelo.